Layer potentials
- Nearly singular evaluation of layer potentials
- Creating a smooth domain with splines using Gmsh's API
- Plotting values on a mesh
In this tutorial we focus on evaluating the layer potentials given a source density. This is a common post-processing task in boundary integral equation methods, and while most of it is straightforward, some subtleties arise when the target points are close to the boundary (nearly-singular integrals).
Integral potentials
IntegralPotential represent the following mathematical objects:
\[\mathcal{P}[\sigma](\boldsymbol{r}) = \int_{\Gamma} K(\boldsymbol{r}, \boldsymbol{r'}) \sigma(\boldsymbol{r'}) \, d\boldsymbol{r'}\]
where $K$ is the kernel of the operator, $\Gamma$ is the source's boundary, $\boldsymbol{r} \not \in \Gamma$ is a target point, and $\sigma$ is the source density.
Here is a simple example of how to create a kernel representing a Laplace double-layer potential:
using Inti, StaticArrays, LinearAlgebra
# define a kernel function
function K(target,source)
r = Inti.coords(target) - Inti.coords(source)
ny = Inti.normal(source)
return 1 / (2π * norm(r)^2) * dot(r, ny)
end
# define a domain
Γ = Inti.parametric_curve(s -> SVector(cos(2π * s), sin(2π * s)), 0, 1) |> Inti.Domain
# and a quadrature of Γ
Q = Inti.Quadrature(Γ; meshsize = 0.1, qorder = 5)
𝒮 = Inti.IntegralPotential(K, Q)Inti.IntegralPotential{typeof(Main.K), Inti.Quadrature{2, Float64}}(Main.K, Quadrature with 189 quadrature nodes)If we have a source density $\sigma$, defined on the quadrature nodes of $\Gamma$, we can create a function that evaluates the layer potential at an arbitrary point:
σ = map(q -> 1.0, Q)
u = 𝒮[σ]#415 (generic function with 1 method)u is now an anonymous function that evaluates the layer potential at any point:
r = SVector(0.1, 0.2)
u(r)-0.9999999999999991Although we created the single-layer potential for the Laplace kernel manually, it is often more convenient to use the single_layer_potential when working with a supported PDE, e.g.:
op = Inti.Laplace(; dim = 2)
𝒮, 𝒟 = Inti.single_double_layer_potential(; op, source = Q)(Inti.IntegralPotential{Inti.SingleLayerKernel{Float64, Inti.Laplace{2}}, Inti.Quadrature{2, Float64}}(Inti.SingleLayerKernel{Float64, Inti.Laplace{2}}(Laplace operator in 2 dimensions: -Δu), Quadrature with 189 quadrature nodes), Inti.IntegralPotential{Inti.DoubleLayerKernel{Float64, Inti.Laplace{2}}, Inti.Quadrature{2, Float64}}(Inti.DoubleLayerKernel{Float64, Inti.Laplace{2}}(Laplace operator in 2 dimensions: -Δu), Quadrature with 189 quadrature nodes))creates the single and double layer potentials for the Laplace equation in 2D.
Direct evaluation of layer potentials
We now show how to evaluate the layer potentials of an exact solution on a mesh created through the Gmsh API. Do to so, let us first define the PDE:g
using Inti, StaticArrays, LinearAlgebra, Meshes, GLMakie, Gmsh
# define the PDE
k = 4π
op = Inti.Helmholtz(; dim = 2, k)Helmholtz operator in 2 dimensions: -Δu - k²uWe will now use the gmsh_curve function to create a smooth domain of a kite using splines:
gmsh.initialize()
meshsize = 2π / k / 4
kite = Inti.gmsh_curve(0, 1; meshsize) do s
SVector(0.25, 0.0) + SVector(cos(2π * s) + 0.65 * cos(4π * s[1]) - 0.65, 1.5 * sin(2π * s))
end
cl = gmsh.model.occ.addCurveLoop([kite])
surf = gmsh.model.occ.addPlaneSurface([cl])
gmsh.model.occ.synchronize()
gmsh.model.mesh.generate(2)
msh = Inti.import_mesh(; dim = 2)
gmsh.finalize()Info : Meshing 1D...
Info : Meshing curve 1 (BSpline)
Info : Done meshing 1D (Wall 0.00999195s, CPU 0.009993s)
Info : Meshing 2D...
Info : Meshing surface 1 (Plane, Frontal-Delaunay)
Info : Done meshing 2D (Wall 0.0604818s, CPU 0.060464s)
Info : 505 nodes 911 elementsThe GMSH API is a powerful tool to create complex geometries and meshes directly from Julia (the gmsh_curve function above is just a simple wrapper around some spline functionality). For more information, see the official documentation.
We can visualize the triangular mesh using:
using Meshes, GLMakie
# extract the domain Ω from the mesh entities
ents = Inti.entities(msh)
Ω = Inti.Domain(e->Inti.geometric_dimension(e) == 2, ents)
viz(msh[Ω]; showsegments = true, axis = (aspect = DataAspect(), ))
For the purpose of testing the accuracy of the layer potential evaluation, we will construct an exact solution of the Helmholtz equation on the interior domain and plot it:
# construct an exact interior solution as a sum of random plane waves
dirs = [SVector(cos(θ), sin(θ)) for θ in 2π*rand(10)]
coefs = rand(ComplexF64, 10)
u = (x) -> sum(c*exp(im*k*dot(x, d)) for (c,d) in zip(coefs, dirs))
du = (x,ν) -> sum(c*im*k*dot(d, ν)*exp(im*k*dot(x, d)) for (c,d) in zip(coefs, dirs))
# plot the exact solution
Ω_msh = view(msh, Ω)
target = Inti.nodes(Ω_msh)
viz(Ω_msh; showsegments = false, axis = (aspect = DataAspect(), ), color = real(u.(target)))
Since u satisfies the Helmholtz equation, we know that the following representation holds:
\[u(\boldsymbol{r}) = \mathcal{S}[\gamma_1 u](\boldsymbol{r}) - \mathcal{D}[\gamma_0 u](\boldsymbol{r}), \quad \boldsymbol{r} \in \Omega\]
where $\gamma_0 u$ and $\gamma_1 u$ are the respective Dirichlet and Neumann traces of $u$, and $\mathcal{S}$ and $\mathcal{D}$ are the respective single and double layer potentials over $\Gamma := \partial \Omega$.
Let's compare next the exact solution with the layer potential evaluation, based on a quadrature of $\Gamma$:
Γ = Inti.boundary(Ω)
Q = Inti.Quadrature(view(msh,Γ); qorder = 5)
# evaluate the layer potentials
𝒮, 𝒟 = Inti.single_double_layer_potential(; op, source = Q)
γ₀u = map(q -> u(q.coords), Q)
γ₁u = map(q -> du(q.coords, q.normal), Q)
uₕ = x -> 𝒮[γ₁u](x) - 𝒟[γ₀u](x)
# plot the error on the target nodes
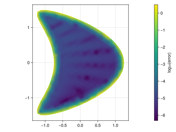
er_log10 = log10.(abs.(u.(target) - uₕ.(target)))
colorrange = extrema(er_log10)
fig, ax, pl = viz(Ω_msh;
color = er_log10,
colormap = :viridis,
colorrange,
axis = (aspect = DataAspect(),),
interpolate=true
)
Colorbar(fig[1, 2]; label = "log₁₀(error)", colorrange)
fig
We see a common pattern of potential evaluation: the error is small away from the boundary, but grows near it. This is due to the nearly-singular nature of the layer potential integrals, which can be mitigated by using a correction method that accounts for the singularity of the kernel as $\boldsymbol{r} \to \Gamma$.
Near-field correction of layer potentials
There are two cases where the direct evaluation of layer potentials is not recommended:
- When the target point is close to the boundary (nearly-singular integrals).
- When evaluation at many target points is desired (computationally burdensome)and take advantage of an acceleration routine.
In such contexts, it is recommended to use the single_double_layer function (alternately, one can directly assemble an IntegralOperator) with a correction, for the first case, and/or a compression (acceleration) method, for the latter case, as appropriate. Here is an example of how to use the FMM acceleration with a near-field correction to evaluate the layer potentials::
using FMM2D
S, D = Inti.single_double_layer(; op, target, source = Q,
compression = (method = :fmm, tol = 1e-12),
correction = (method = :dim, target_location = :inside, maxdist = 0.2)
)
er_log10_cor = log10.(abs.(S*γ₁u - D*γ₀u - u.(target)))
colorrange = extrema(er_log10) # use scale without correction
fig = Figure(resolution = (800, 400))
ax1 = Axis(fig[1, 1], aspect = DataAspect(), title = "Naive evaluation")
viz!(Ω_msh; color = er_log10, colormap = :viridis, colorrange,interpolate=true)
ax2 = Axis(fig[1, 2], aspect = DataAspect(), title = "Nearfield correction")
viz!(Ω_msh; color = er_log10_cor, colormap = :viridis, colorrange, interpolate=true)
Colorbar(fig[1, 3]; label = "log₁₀(error)", colorrange)
fig
As can be seen, the near-field correction significantly reduces the error near the boundary, making if feasible to evaluate the layer potential near $\Gamma$ if necessary.